注意!国家要求这些项目必检!
2024.07.26

图片

去年底,国家卫健委印发国家检验医学中心设置标准的通知,并制定了《国家检验医学中心设置标准》,国家检验医学中心应当具备重大疾病以及疑难病与危重症和突发传染病诊疗相关检验能力,具备辐射和指导基层检验服务能力和水平提高的能力,以及3年,国家检验医学中心开展的必备检验项目清单

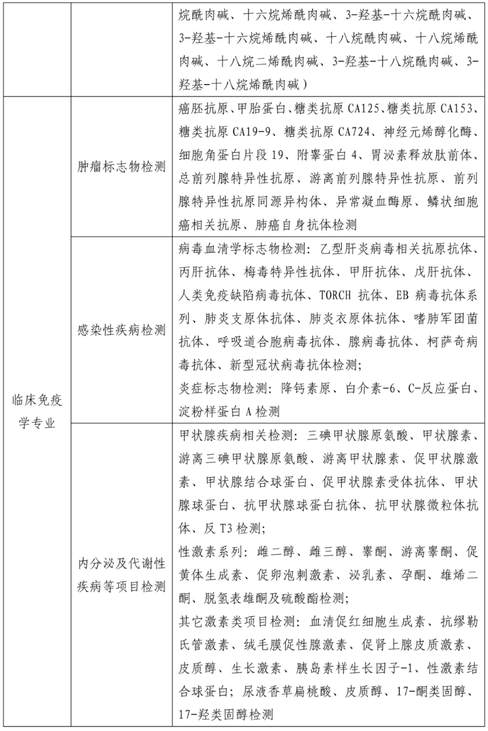
在必备检验项目清单中,共设置了5个专业(临床血液及体液学专业、临床生物化学专业、临床免疫学专业、临床微生物学专业、临床细胞分子遗传学检验)和26个分类。

必备检验项目清单


图片图片图片图片图片图片

来源:国家卫健委、体外诊断价值圈

声明:本文仅用于分享,不代表平台立场,如涉及版权等问题,请尽快联系我们,我们第一时间更正,谢谢!